

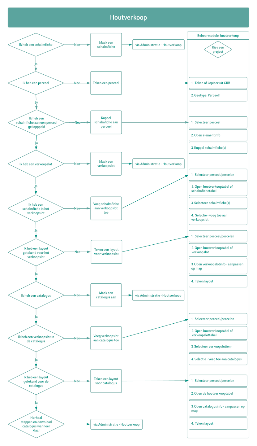
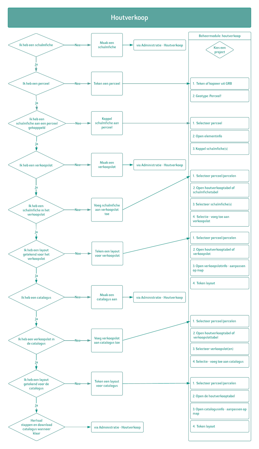
Catalogus maken: alle stappen
Om een houtcatalogus op te stellen moet je verschillende stappen doorlopen. Deze stappen worden weergegeven in de schematische voorstelling.
In deze handleiding geven we verder uitleg over hoe je de verschillende stappen kan realiseren.
